

Enhancing the way digital support teams respond to solutions.
Duration: January – June
Role: UX/UI Designer
Tools: Figma
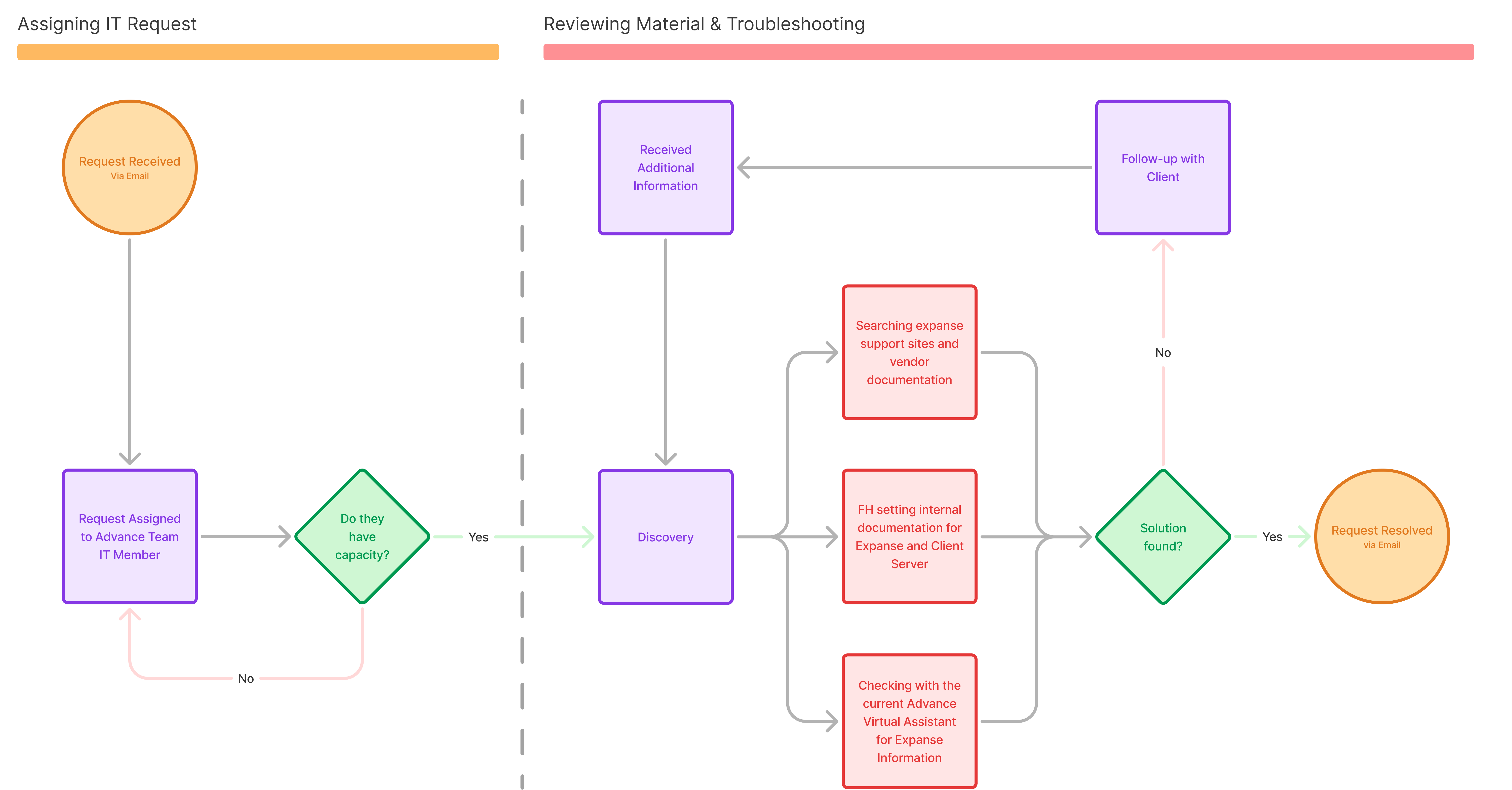
The Advance IT team at Fraser Health manages requests from staff regarding the Meditech Expanse platform, which supports healthcare information systems and data management.
The team supports a wide range of inquiries related to system functionality, onboarding, and troubleshooting, all of which require quick access to accurate and up-to-date documentation.






This project reinforced the value of all-in-one platforms in streamlining workflows. Designing effective AI tools requires strong UX foundations, reliable data, and close collaboration with IT and data teams to ensure real-world usefulness.