

Integrating AI with patient safety data to reduce harm.
Duration: February – October
Role: UX/UI Designer
Tools: Figma & Adobe Photoshop
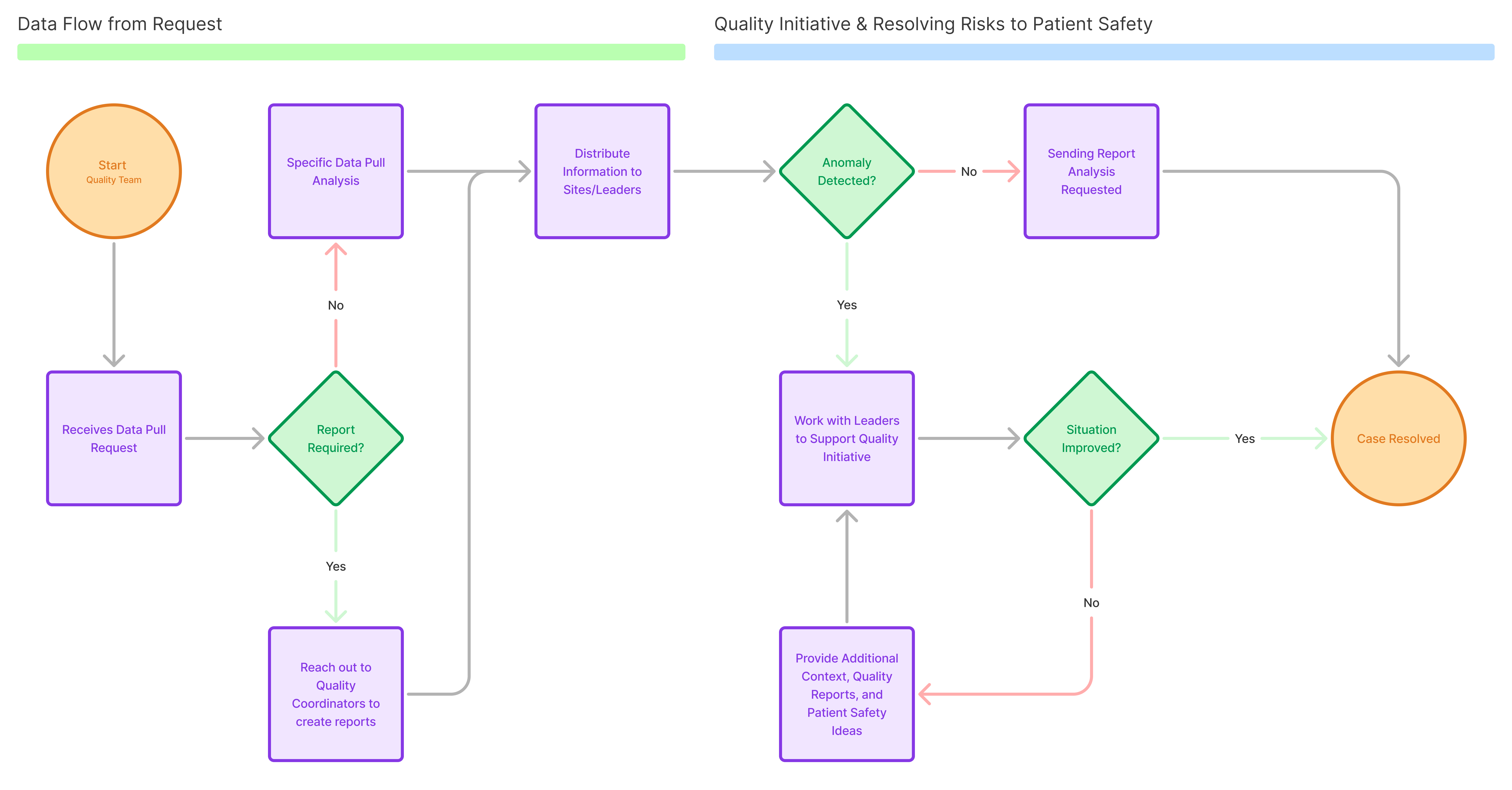
The Quality Team oversees the collection, analysis, and reporting of patient safety incidents across The Fraser Health Authority. Patient safety reports enable front-line staff to document any event that caused harm or had the potential to cause harm to a patient. This may be anything from an unsupervised fall to a delay in an individual's lab results.
The current tools allow the Quality team to view reporting data, pull specific reports, and identify areas for improvement, but the process remains highly manual. This gap created an opportunity to design a new solution that better organizes data, reduces manual effort, and provides clearer visibility into key areas of patient harm.



Through stakeholder interviews, workflow observations, and iterative feedback, several key insights emerged:

Early concepts focused on:




The final solution includes:

Designing a patient safety platform demonstrated how approaching the problem of patient harm proactively might shift organizational culture, helping teams move from reacting to harm events toward preventing them. This project reinforces trust in AI algorithms, not as a means to replace healthcare staff but to support their work and improve efficiency, leading to better quality care across the health authority.